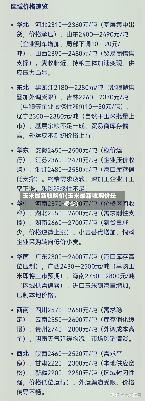
2025河南玉米收购费用
〖壹〗、025年3月6日全国玉米收购费用整体呈区域分化行情,全国饲料原料玉米均价为2196元/吨 ,较3月5日上涨7元/吨。

〖贰〗 、025年河南玉米收购费用因地区、时间和品质差异而有所不同 。从近期市场数据看,12月份中等玉米的主流收购价在每斤05元至19元之间,具体费用需结合水分含量、容重等指标以及当地市场的实时供需情况来定。

〖叁〗 、当前(2025年)河南玉米原粮收购均价大致在2200-2450元/吨区间 ,具体收购价会因粮食品质、收购主体(粮库、加工厂、家庭农场) 、收购量等因素有所波动。

〖肆〗、025年12月11日国内玉米收购价总体维持在每吨2000元至2260元区间,地区间因品质、水分含量和供需差异费用有所不同 。具体来看, 华北黄淮产区费用相对较高:河南郑州 、周口等地收购价在2220-2230元/吨,河北石家庄、邯郸为2230-2250元/吨 ,山东潍坊、德州达到2250-2260元/吨。
〖伍〗 、024年河南玉米收割费(2025年费用当前暂无法预测)人工收割一亩超120元/天,收割机作业200元+/亩与您当地对比需看所在区域机械化程度和用工成本河南平原地带现在玉米收割主流方式有三种。
〖陆〗、河南林州市的玉米收购费用近来(2025年11月29日)保持在2418元/吨的水平,与两天前持平 ,整体呈现稳定态势。玉米作为当地重要的农业经济作物,其费用波动直接影响种植户的收入 。近期费用平稳,意味着市场供需关系相对平衡 ,贸易商和饲料企业的采购节奏也较为稳定。

小康营青储玉米收购费用怎么样
收益核心差异 青储玉米按吨销售(2024年市场价约350-450元/吨),亩产6-8吨,亩收益约2100-3600元;普通玉米按籽粒销售(2024年市场价约6-3元/公斤) ,亩产600-800公斤,亩收益约1560-2400元。青储玉米省去脱粒、晾晒成本,且种植密度更高 。
榆中县小康营乡青贮玉米亩产量通常在5-10吨之间 ,具体产量受品种 、管理水平和气候条件影响较大。 产量范围 全株青贮玉米在正常密度和管理条件下,亩产普遍为8吨左右(其中玉米籽粒约占0.5-0.8吨)。优质专用青贮品种(如京科青贮51豫青贮23)可达10吨,普通大田玉米品种秸秆产量约6-7吨 。
在榆中县小康营种植青贮玉米,以下品种表现较好: 五谷8849:增产效果明显 ,综合性状表现良好,适合在榆中县半干旱区作为青贮玉米主导品种推广种植。 陇青贮1号:同样增产效果显著,综合性状佳 ,可作为榆中县半干旱区青贮玉米主导品种。 五谷8818:可作为晚熟青贮玉米品种在该区域扩大示范种植面积 。
玉米要憋大行情?30水玉米每吨涨8元!中储粮玉米增储每吨能给多少钱?详...
〖壹〗、近来中储粮没有统一规定增储玉米的每吨补贴金额,各地直属库根据市场行情和玉米品质独立定价,近期收购价普遍在2100-2380元/吨区间 ,30水玉米每吨涨8元属于正常市场波动。
〖贰〗、政策性收购动态 - 中储粮及地方储备库持续增储,2024年3月最新竞价采购价集中在2400-2550元/吨(14%水分标准品),较去年同期上涨约5%-8%。 - 收购标准严格执行农业农村部《2024年玉米质量安全监测方案》 ,要求容重≥685g/L 、霉变粒≤2%,对达标粮源溢价收购 。
〖叁〗、025年秋季30%水分玉米的开秤收购价预计在0.75元至0.90元/斤之间,不同地区费用差异明显 ,整体市场呈现稳中向好的趋势。
〖肆〗、当前费用情况2025年新产玉米在东北及内蒙古地区的国储轮入费用为2390元/吨(折合195元/斤),这一费用水平明显高于市场价,有效稳定了农户预期。
〖伍〗、同时,深加工企业利润修复 ,吉林燃料乙醇加工利润从亏损100元/吨转为盈利300元/吨,企业加大收购力度,带动局部地区费用突破0.90元/斤(30水玉米)。
〖陆〗 、全年期货主力合约波动区间预计在2070-2450元/吨 ,现货费用大概率在1-3元/斤范围内波动 。 核心影响因素供应方面:2025/26年度全球玉米产量稳定在197亿吨,其中国内产量预计达3亿吨,同比微增38%。进口量控制在600万吨左右 ,未超配额上限。需关注南美拉尼娜天气对产量的潜在影响 。
3月6号农户卖玉米能卖多少钱一斤
〖壹〗、026年3月6日,农户出售等级水分14%的标准黄玉米,产区收购价每斤约075元到24元不等 ,具体费用因所在地区有所差异。
〖贰〗、费用具体情况- 全国主要批发市场:不同地区价差跨度较大,比如北京朝阳区大洋路综合市场报80元/公斤,天津碧城农产品批发市场报80元/公斤 ,西藏领峰农副产品经营管理有限公司报00元/公斤等。- 现货费用:当日玉米现货费用报23129元/吨,较上一日上涨72元/吨,当日涨幅为0.25% 。
〖叁〗 、普通玉米行情全国主要批发市场报价差异显著:北京朝阳区大洋路综合市场80元/公斤,天津碧城农产品批发市场80元/公斤 ,扶余市三井子园区市场00元/公斤,上海农产品中心批发市场、徐州农副产品中心批发市场均为00元/公斤。









