橡胶费用大幅下跌的原因是什么?这种下跌趋势会如何发展?
橡胶费用大幅下跌是全球经济形势、供应变化 、贸易局势及技术替代等多因素共同作用的结果,未来走势取决于经济复苏、供应调整、政策变化及技术发展等动态平衡,具有不确定性。橡胶费用大幅下跌的原因全球经济形势不稳定:经济增长放缓时 ,橡胶制品行业作为经济活动的下游产业,订单数量会显著减少。

橡胶价值持续下跌的主要原因是全球经济增长放缓 、供应增加及世界贸易形势不确定性;其波动对橡胶种植户、加工企业、轮胎及汽车制造业 、出口企业等产生收入减少、利润挤压、库存积压等复杂影响 。具体分析如下:橡胶价值持续下跌的原因全球经济增长放缓:经济形势不稳定时,工业生产需求减少 ,对橡胶的需求量随之下降。
费用下跌:利润减少甚至亏损,可能减少生产规模,降低损失。橡胶加工企业费用上涨:成本增加 ,利润空间被压缩,需考虑提高产品费用或优化生产流程以降低成本 。费用下跌:成本降低,但需调整定价策略 ,以保持市场竞争力,避免因费用过低影响品牌形象。
宏观经济环境恶化世界贸易摩擦频发 、全球经济不确定性上升,导致投资者风险偏好下降 ,资金从大宗商品市场流向避险资产(如黄金、国债)。此外,全球通胀压力、货币政策收紧等因素进一步抑制工业品需求,间接拖累橡胶期货费用 。

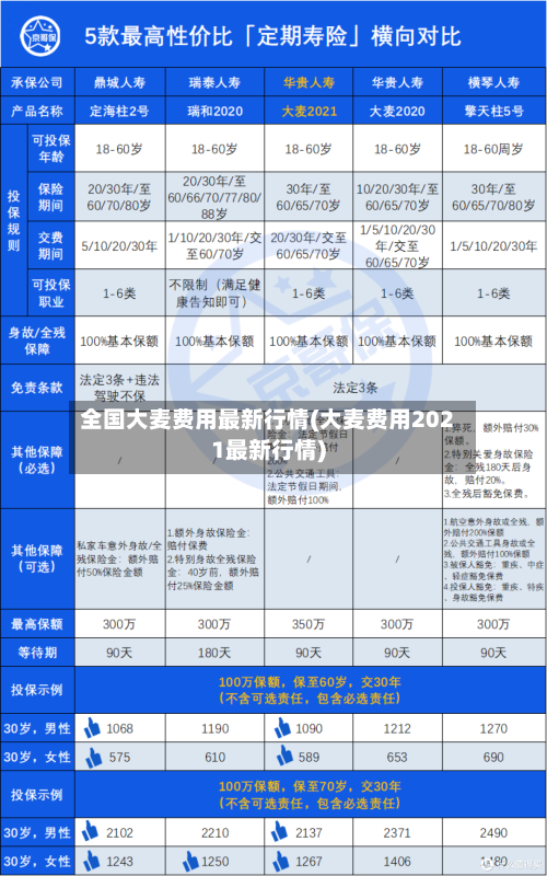
34%丙烯腈含量的丁腈橡胶费用大概多少
近来34%丙烯腈含量的丁腈橡胶费用随市场动态波动,可借鉴的公开报价信息如下 可借鉴的公开报价- 2024年10月 ,常规型34%丙烯腈丁腈橡胶(型号NBR 1073)的费用区间为12500-13200元/吨。
丁腈橡胶料的费用近来每吨在14500元至15300元之间波动,具体取决于品牌 、规格和交货地区等因素。 近期市场费用示例根据2025年11月的部分市场信息,丁腈橡胶的费用会因具体品牌和交易地区有所不同 。
截至2020年1月 ,丁腈橡胶费用约在3800元一吨,根据牌号不同费用会有浮动。丁腈胶因耐油、耐热性能和物理机械性能优异,已经成为耐油橡胶制品的标准弹性体 ,广泛用于汽车、航空航天、石油开采 、石化、纺织、电线电缆 、印刷和食品包装等领域,近来国内产不足需,年进口量约4万吨。
这款丁腈NOK橡胶的借鉴费用在13元左右 。最后 ,小编再为大家介绍的一款压缩式225PC丁腈橡胶,它具有优异的耐高温性和抗撕裂性。它的耐高温在150°-170°,耐高压性在50Mpa-70Mpa。这款丁腈橡胶是在汽车 ,航空,石油行业中必不可少的材料。值得注意的是它不适合做绝缘材料 。
你可以通过以下正规渠道购买到丙烯腈含量34%的丁腈橡胶 国内原厂及代理渠道 兰州石化直供的N3305E型号,丙烯腈含量为34%,门尼硬度55 ,耐油性优异;近来上海有供应商直接供应这款兰化丁腈橡胶,广东地区的广东力本、珠三角各地经销商也均可批发兰州石化NBR-3305E产品。
海安橡胶股票费用
海安橡胶在2025年12月10日股价收盘涨78%,报04元/股 ,当日有一定成交量与成交额,总市值约243亿元,部分时段数据因交易波动有差异。核心股价数据(2025年12月10日)1)收盘费用是04元/股 ,比前一交易日的71元上涨了78% 。
海安橡胶(A股)在2025年12月12日15:00:00收盘时股价为609元,较昨日收盘价下跌48%。
海安橡胶(股票代码:601068)能否涨到100元,需结合公司基本面、行业趋势 、市场环境等多维度分析 ,近来从公开信息看难度较大,以下是具体拆解:公司基本面现状 业绩与估值:截至2024年中报,公司主营轮胎制造 ,营收规模约60亿元,净利润约12亿元,当前股价对应动态市盈率约15倍。
对于深交所重点关注的供应商的入股费用公允性、合作稳定可持续问题,海安橡胶表示上述与客户、供应商存在关联关系的股东入股费用与同期的财务投资者入股费用一致 ,系具有公允性的市场行为,不存在利益绑定和利益输送 。
截至收盘,报852元/股 ,上涨700%,总市值约153亿元,这一成绩在同期上市的新股中表现突出 ,为投资者带来了可观的收益。板块属性方面,从地域板块来看,N海安属于福建板块 ,其注册地和总部均位于福建,这有助于其充分利用福建地区的产业优势和政策支持,推动公司的持续发展。
无法确定海安橡胶能否涨到100元 。股价的走势受到众多因素的综合影响 ,近来公开信息中并没有关于海安橡胶股价预测的内容,所以难以直接判断其是否能涨到100元。从行业整体环境来看,天然橡胶市场的情况较为复杂。








